ANNOUNCEMENTS
MTH 255 - Spring 2001
All chapter numbers are based on the Early Transcendentals version of the 4th
edition of the text,
and must be increased by one for the Multivariable version.
For further information, click here.
- 6/12/01
-
Below are the answers to the final; I'll post an answer key outside my office
as soon as I can.
-
1. 3/25
-
2. (a) conservative; g=x+xy+xyz+z2
(b) not conservative
-
3. (a) Figure 3; (b) Figure 1; (c) Figure 2;
-
4. 135/4
-
5. (a) (2i+2j+k)/3 (b) 8/3
-
6. 81 Pi/2
-
7. -32 Pi/3
-
8. (a) 2 Pi (b) 0
-
Exams will probably not be graded until Friday; grades will probably not be
available until Monday. You can try catching me on either of those days to
pick up your final.
- 6/8/01
-
I will give a brief lecture about relativity at 7 PM on Tuesday, 6/12, in Kidd
350 (our regular classroom). This talk is aimed at students in MTH 255; no
further knowledge of math or physics will be assumed.
- 6/7/01
-
Here's the review problem mentioned yesterday in class: Find the flux of the
vector field
F = (x2+y2+z2)
(x i+y j+z k)
outwards through the closed cylinder x2+y2=4,
whose ends are given by z=0 and z=3.
-
You should be able to solve this problem in 2 different ways; the correct
answer is 300 Pi.
- 6/6/01
- There will be a review session in Kidd 350 (our usual classroom) starting
at 7 PM on Sunday, 6/10.
- I will have extra office hours on Monday, 6/11, from approximately
3:15-4:30 PM.
- Johnner will have extra office hours on Monday, 6/11, at 11 AM and again
at 2 PM.
- This week's lab will be due as usual in Johnner's office by 3 PM on
Monday, 6/11.
- 6/5/01
-
The final is 9:30-11:20 AM on Tuesday 6/12
in Wngr 151.
-
Roughly 50% of the final will cover new material.
-
The remaining 50% of the final will consist of questions which could have been
on one of the midterms.
-
The new material consists of Lessons 11-15 in the Study Guide (§15.9
& §16.6-§16.9 in the text).
-
(3-d change of variables will not be tested.)
-
There is also a very nice summary of the main theorems in §16.10.
-
You should study the review sections at the end of Chapters 11, 12, 13, and 14.
-
The exam is closed book, and calculators may not be used.
-
You may bring three 3×5 index cards (both sides) OR
one 8½×11 piece of paper (one side)
of handwritten notes.
-
Friday's lecture will be devoted to review.
Come prepared to ask questions!
- 6/4/01
-
You can find a sample final (not written by me) here.
-
(The solutions are here, but please try the problems
without peeking first.)
- 6/1/01
-
The formulas shown in class today for the divergence and curl in spherical and
cylindrical coordinates are from the inside front cover of the widely used
physics textbook entitled Introduction to Electrodynamics by David
Griffiths. The derivation of these formulas is briefly discussed in an
appendix of that book; an expanded discussion can be found in the excellent
book div, grad, curl and all that, by H M Schey. Both books are
available in the library.
- 5/24/01
-
Today's lab is due in class on Wednesday, May 30.
- 5/15/01
-
Below are the answers to the second midterm; an answer key will be posted
outside my office.
-
1. (a) not conservative (b) conservative;
g=x3+yz2+x2 sin(y) cos(z)
-
2. (a) conservative (b) not conservative (c) not conservative (d) conservative
-
3. -6
-
4. Pi2/8
-
5. 12 Pi
- 5/11/01
-
Matthias Kawski will give the Mathematics Department Colloquium on Tuesday,
May 15, at 3 PM, in Kidder 364:
-
Technology in Vector Calculus -- zoom in to "see" the curl
-
A Java-based "microscope" for visualizing vector fields, designed by Professor
Kawski, can be found here.
-
This tool allows one to see the divergence and curl directly; try it!
- 5/9/01
-
The second midterm is 12 PM on Monday 5/14
in Gilfillan Auditorium.
-
The midterm covers Lessons 6-10 in the Study Guide (§16.1-§16.5 in
the text).
-
The following material in §14.5 will not be on the midterm:
divergence; flux; 2-d divergence theorem.
-
You should also study the review section at the end of Chapter 16.
-
You can find a sample midterm (not written by me)
here.
-
You do not (yet) need to know how to solve Problems 2(b) and 4(b)
(nor Problem 5).
-
The exam is closed book, and calculators may not be used.
-
You may bring two 3×5 index cards (both sides) of
handwritten notes;
-
Here are the double angle formulas you may need for the exam:
sin(2t)=2sin(t)cos(t);
cos(2t)=cos2t-sin2t
so that
cos2t=(1+cos(2t))/2;
sin2t=(1-cos(2t))/2;
-
Friday's lecture will be devoted to review.
Come prepared to ask questions!
- 5/7/01
-
Example 2 in §16.4 is a good example of the use of Green's Theorem, since
both difficult terms vanish when differentiated. While polar coordinates do
indeed simplify the integral, there's no need to bother, since the integral is
just 4 times the area of the circle of radius 3 -- which the book doesn't
mention!
- 5/3/01
-
There is a minor mistake in the wording of Problem 4b on Lab 5, which should
say:
-
"... this integral is (mu0 times) the current ..."
- 4/27/01
-
Here are the figures constructed by
Maple during the computer demo shown in
class today. The surface shown is the graph of the
function f(x,y)=2*x*sin(Pi*y). The remaining figures depict the line
integral of this function along different paths (shown in blue) from
(0,0) to (1,1). In each case, the result of the integration
gives the area between the red and blue curves. Path
1 is a straight line, Path 2 consists of 2 line
segments parallel to the axes, and Path 3 is a curve.
(The red curves do not show up well in this format.)
- 4/24/01
-
Yes, there is a lab this week. It should be shorter than usual, and there
should be time left to go over the exam.
- 4/23/01
-
Below are the answers to the first midterm; an answer key will be posted
outside my office.
-
1. (a) 4 (b) 0 (c) 0 (d) 2k
-
2. (a) saddle at (0,0) (b) min is -1, max is 1
-
3. (-3i+4j)/5
-
4. (a) (2i+j+2k)/3
(b) -1/500 °C/m (decreases)
-
5. aT=0; aN=4
- 4/20/01
-
Here are the answers to the review problems:
-
1. r
= (2t-sin(t)) i+(2t-cos(t)+1) j+(2et-t-2) k
(v = dr/dt)
- 2.
(a) v = 3et i+(2t+4) j ;
a = 3et i+2t j
(b)
v = 3 i+4 j ; v = 5 ; a = 3 i+2 j
-
(c) T = 3/5 i+4/5 j
; N = 4/5 i-3/5 j ; K = 6/125
; aT = 17/5 ; aN = 6/5
- 3.
(a) 5
(b)
(8 i+9 j+2 k)/1491/2 ; 1491/2/2
(c) 8x+9y+2z = 25
- 4. saddle at (0,0); min at (1,1)
- 5. min=1-301/2 at (-3/5,-2/5)*301/2
; max=1+301/2 at (3/5,2/5)*301/2
- 4/19/01
-
You can use Maple to graph
equations! In 2d, you can use the command "implicitplot", for example:
-
with(plots):
implicitplot(x^2+y^2=25,x=-5..5,y=-5..5,scaling=constrained);
- but in 3d you must use "implicitplot3d", for example:
-
with(plots):
implicitplot3d(x^2+y^2+z=50,x=-5..5,y=-5..5,z=25..50);
-
This is useful if you want to sketch the boundary of a region, but you only
know the equation for the boundary in the form of a level curve, that is, with
some function equal to a constant.
- 4/18/01
-
You are not responsible for the method of Lagrange multipliers
with 2 constraints. But you should know how to use the method of Lagrange
multipliers in 2 dimensions, that is, for functions of 2
variables. The main use of this method, at least in this course, will be to
find the min/max of a function along the boundary of a region.
-
To find the max and min of the function f on the level curve
g=const, find all points where grad f is parallel to
grad g; those points are the only places where f
might have a max or min on the given curve.
-
(To determine at which points f actually does have a min or max, make a
table.)
-
The first 3 figures in §14.8 show the geometry behind the method of
Lagrange multipliers.
-
Here's the example from the transparency in today's lecture:
-
Find the points on the curve x2+xy+y2=3 whose
distance from the origin is a maximum or a minimum.
-
It is instructive to try this problem both by setting
grad f = lambda (grad g) (the method in the text)
and by setting grad f × grad g = 0
(the method described in class). The first method leads to an eigenvalue
problem with 2 separate cases to consider; the second is much more
straightforward.
- 4/17/01
-
The first midterm is 12 PM on Monday 4/23
in Gilfillan Auditorium.
-
The midterm covers Lessons 1-5 in the Study Guide (§13.1-§13.4 and
§14.6-14.8 in the text).
-
You should also study the review sections at the end of Chapters 13 and 14.
-
You can find some review questions (not written by me)
here.
-
The exam is closed book, and calculators may not be used.
-
You may bring a 3×5 index card (both sides) of handwritten notes;
-
Please write your exams in pencil or black ink (blue ink is OK).
-
Please turn off all electronic devices, such as cell phones and alarms; this
also includes personal music players.
-
Friday's lecture will be devoted to review.
Come prepared to ask questions!
-
A copy of the Early Transcendentals version of the 4th edition of the textbook
is on reserve at the
library.
- 4/16/01
Here is an example of a function of 2 variables with
2 local maxima but no local minima -- something which is not possible for
(continuous) functions of 1 variable.
(The graph shown is
z = - (x2-1)2 - (yx2-x-1)2.)
- 4/13/01
-
Strange but true: The 13th of the month is more likely to be a Friday than any
other day of the week!
- 4/11/01
-
I may have announced the homework incorrectly in class on Monday.
-
The correct assignment can be found here.
-
Some further information about differentials can be found in §14.4.
You may wish to try problems §14.4: 23, 25.
-
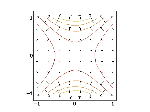
The figures shown in class today appear below, drawn using
Maple. In each case, the first picture
shows the (3-d!) graph of a function z = f(x,y), and the second shows
the combined (2-d!) graph of the level curves and gradient of f.
-
As mentioned in class, Maple changes the overall scale of the arrows to get
a nice picture..
- 4/10/01
-
You can use Maple to graph parametric
curves. For 2d curves, you can use the command "plot", for example:
- plot([cos(t),sin(t),t=0..2*Pi]);
- but for 3d parametric curves you must use "spacecurve", for example:
-
with(plots):
spacecurve([t,t^2,t^3],t=0..1);
- Note that the syntax of these 2 commands is different!
- (A
Student Edition of Maple is available.)
- 4/4/01
-
Office hours are now listed on the course homepage.
-
Lab writeups will be due each week at 3 PM on the Monday following the lab.
They can be turned in during class, or during any of our Monday office hours.
-
This will also be true on midterm days! However, there will be no homework
component to those labs.
- 4/3/01
-
The schedule for the first week has been changed
slightly; some material from Lessons 1 & 2 will be presented both
Wednesday and Friday.
- 4/2/01
-
The review material on vectors mentioned in class today can be found in
§12.2-§12.5.
-
You may wish to try the following problems:
§12.3: 1, 11, 57;
§12.4: 9, 25;
§12.5: 27.
-
The equation of the plane through the points (1,0,0), (0,1,0), (0,0,1) is
x+y+z=1.
-
(This is the problem I didn't quite finish in class.)
-
You should also review the chain rule (§14.5) and multiple integration,
especially double integrals (§15.3-§15.4), but also triple integrals
(§15.7-§15.8).
- 3/30/01
-
Make sure to read the note about the various
editions of the text.
-
The current version of the Study Guide is dated 7 December 2000. Earlier
versions can be used, but please note that in this case all section numbers
(and suggested problems) refer to the 3rd edition of Stewart. The suggested
problems for the 4th edition can be found here.
-
Make sure to read the grading policy.
- 3/26/01
-
-
Students from last term should see me if they want to pick up their final exam
and/or double-check their grade.